
一、采购范围
1. 采购概况:本次定制化改装、集成服务采购的工作内容主要是在比选人提供的2台新能源物流车、无人车库、雾炮机等设备基础上开展的定制化改装、集成服务,以确保改装后的车辆、无人车库、雾炮机能够满足比选人现场的生产运行试点需求,并完成模组、网关、车辆、无人机等设施设备的外形工业设计、内部结构设计、产品外观及内部结构设计以及外观喷涂,同时采购一台车辆运行监控屏。
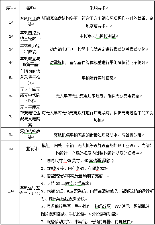
2.采购内容:服务内容详见下表。

3. 交货地点:比选人指定地点。
4. 合同预估金额:38.76万元(含税)
5. 工期:120个日历日(包括30个日历日的试运行)。
二、资金来源
企业自筹。
三、竞选人资格要求
(一)基本资格条件(竞选人自行提供诚信声明):
1. 具有独立承担民事责任的能力;
2. 具有良好的商业信誉和健全的财务会计制度;
3. 具有履行合同所必需的设备和专业技术能力;
4. 有依法缴纳税收和社会保障资金的良好记录;
(二)特定资格条件:
1. 竞选人须为独立法人资格,具有有效的营业执照或事业单位法人证书(提供营业执照副本复印件,事业单位提供事业单位法人证书复印件,加盖竞选人单位公章)。
2.本次比选要求业绩条件:竞选人在2020年1月1日起(以合同签订时间为准)至竞选文件递交截止日止,提供至少1项合同金额为20万元以上的车辆定制化改装或成品无人作业车或系统集成服务项目业绩。(提供合同复印件和对应发票复印件(或国家税务总局全国增值税发票查验平台上查验结果截图)并加盖单位公章,业绩时间以合同为准,业绩金额以发票为准)。若合同无法体现上述内容,需提供业主证明材料,并加盖业主单位公章。
3. 本次比选不接受联合体竞选。
四、比选文件获取时间及地点
有意参与竞选的单位,请于 2024 年 3 月 8 日至 2024 年 3 月 14 日止,每天上午 9:00时至11:30时,下午14:00时至17:00时。竞选人须提供加盖公章的营业执照扫描件、法定代表人身份证明书扫描件、法定代表人授权委托书扫描件,发送至QQ邮箱地址:461761284@qq.com,并注明“《智慧环卫融通互联信息系统》定制化改装、集成服务采购(第二次)报名资料+竞选人全称”以获取比选文件,比选文件售价500元/套,售后不退。
五、比选文件的质疑和澄清
1. 质疑截止时间:竞选人在收到比选文件后,应仔细检查比选文件的所有内容,如有残缺或文字表述不清,以及存在错、碰、漏、缺、概念模糊和有可能出现歧义或理解上的偏差的内容等应在2024 年 3 月 14 日17:00时前以书面形式向比选人或比选代理机构提交质疑,质疑文件发送至QQ邮箱地址:461761284@qq.com。
2. 比选人澄清截止时间: 2024 年 3 月 14 日18:00时前(北京时间)比选人集中对各竞选人的质疑以及比选文件的澄清进行回复。
六、竞选文件递交时间及地点
1. 竞选文件递交起止时间: 2024 年 3 月 18 日下午 13:30时起至14:00时止(北京时间),竞选人须同时递交加盖公章的营业执照复印件、法定代表人身份证明书、法定代表人授权委托书。
2. 竞选文件递交地点:渝北区金开大道351号 万科万悦汇2B栋10楼
3. 不接受邮寄竞选。
4. 竞选开标时间:2024年 3 月 18 日下午 14:00时(北京时间)。
5. 竞选开标地点:重庆航景工程咨询有限公司会议室。
6. 竞选人在竞选文件递交截止时间前未按要求递交文件的,将拒绝接收竞选文件。
七、比选公告发布媒介
本次比选公告同时在“《中国采购与招标网》(http://www.chinabidding.com.cn)”“《重庆市环卫集团有限公司》(http://www.cesg.com.cn)”网上发布。
八、联系方式
比选人名称:重庆市环卫集团有限公司
地 址:重庆市渝北区黄山大道中段64号高科总部广场K栋
联系人:朱老师
电 话:67881207
比选代理机构名称:重庆航景工程咨询有限公司
地 址:渝北区金开大道351号万科万悦汇2B栋10楼
联系人:胡老师
电 话:15923714164 18580515037
2024 年 3 月 8 日


联系电话
公司传真
公司地址