首页
走进我们
企业简介
所属企业
品牌文化
发展历程
资质荣誉
主营业务
城市管家服务
固废收转运服务
固废综合处置服务
再生资源循环利用
科技创新
数智环卫
环保装备
研发能力
新闻资讯
集团要闻
媒体聚焦
党建工作
党的二十届四中全会
信息公开
基本信息
人事信息
招标采购
其他信息
联系我们
当前位置:
首页
|
信息公开
|
招标采购
基本信息
人事信息
招标采购
其他信息
基本信息
人事信息
招标采购
其他信息
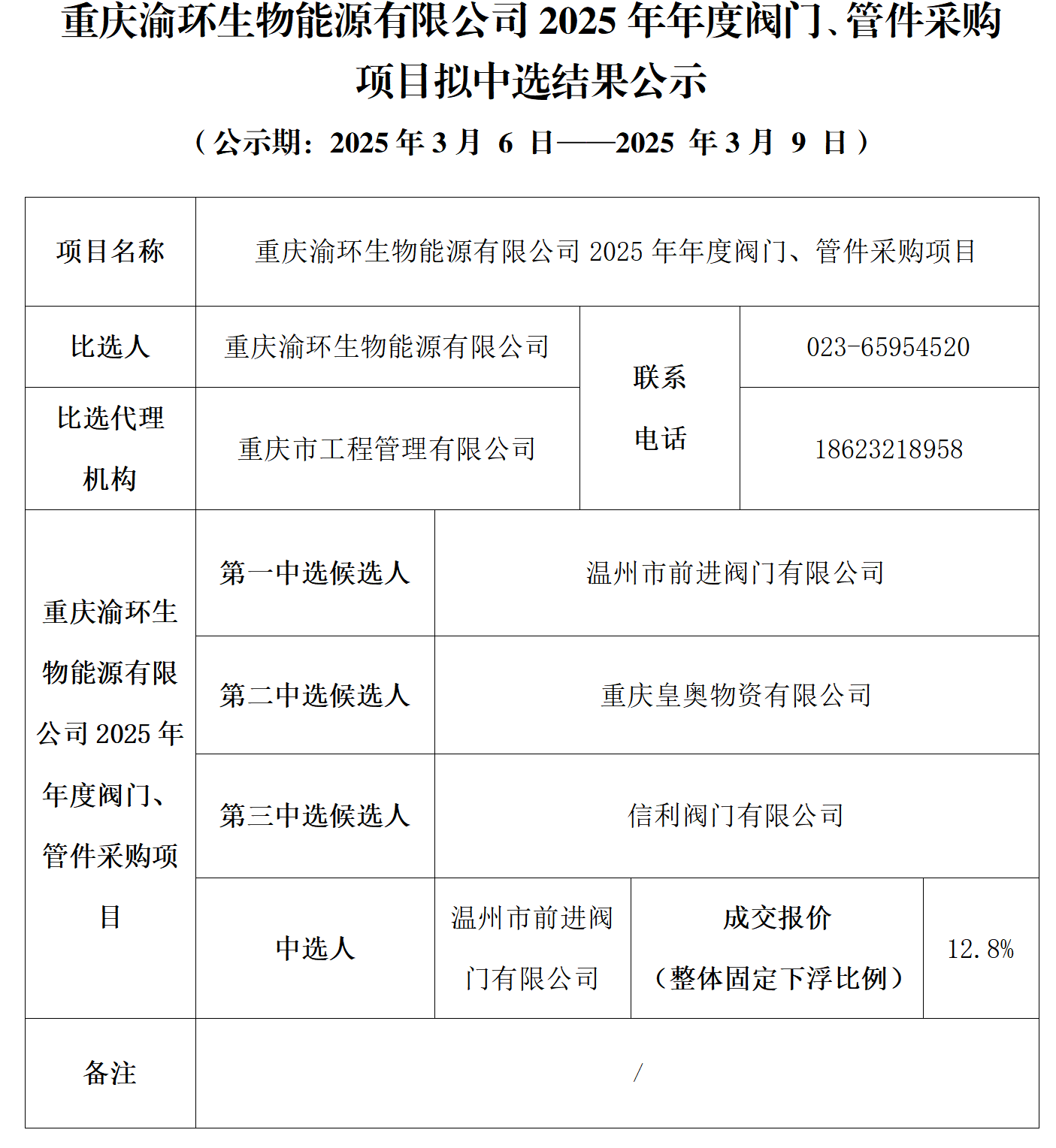
重庆渝环生物能源有限公司-2025年年度阀门、管件采购项目拟中选结果公示
364
发布时间:
2025-03-06
Quick link
走进我们
主营业务
科技创新
新闻资讯
党建工作
信息公开
联系我们
联系电话
023-67886866
公司传真
023-67886845
公司地址
重庆市两江新区礼嘉街道金渝大道7号
© 2023 重庆市环卫集团有限公司 版权所有
渝公网安备50019002502073号
备案号:渝ICP备14007882号-1